| Control Interface |
/ |
| Current Limit (Typ) (A) |
15 |
| Load Current (Max) (A) |
6.5 |
| Vout (Min) (V) |
4.5 |
| Vout (Max) (V) |
18 |
| Output Type |
Adjustable |
| Temperature |
-40℃~85℃ |
| Special Function |
DCM Mode under light load |
| Package (mm) |
FCQFN 3.5X3-13L |
Input Voltage Range :2.7V to 16V
Output Voltage Range: 4.5 to 18V
Two 7mΩ FETs Integrated
Adjustable switching frequency up to 2MHz
Programmable Cycle-by-Cycle Current Limit up to 15A
Hiccup Short Protection with Load Disconnect Drive
DCM Operation under light load
Input Under-Voltage Lockout
Output Over-Voltage Protection at fixed 21V
Over-Temperature Protection
FCQFN 3.5*3-13L Package
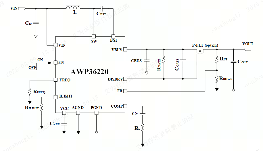
The AWP36220 is a 18-V synchronous Boost converter with the gate driver built-in for load disconnect. The AWP36220 integrates two low on resistance power FETs: A 7-mΩ switching FET and a 7-mΩ rectifier FET.
The AWP36220 uses the adaptive constant off time peak current mode control. AWP36220 has an internal feature to help improving light load efficiency. When output current is low, AWP36220 will go into DCM mode.
The AWP36220 could isolate the output from input side when shutdown. Once the output is shorted, it enters into the hiccup mode to lower the thermal stress and can recover automatically after the short condition releases. Additionally, the AWP36220 also has OVP and thermal protection to avoid the fault operation. The AWP36220 is in a 3.0 mm x 3.5 mm 13-pin FCQFN package with enhanced thermal dissipation.