With the widespread adoption of emerging technologies such as AI and satellite communications, alongside the rapid advancement of smartphones, tablets, speakers, and other smart devices, consumers are demanding increasingly higher core performance in areas such as comprehensive functionality, aesthetic design, slim portability with long battery life, photography and imaging, as well as audio playback soundstage and quality. Highly integrated modular solutions are emerging as the prevailing trend, exemplified by solutions like LDO PMIC power schemes for smartphone cameras, ISP image processing solutions, and two-in-one receiver and speaker solutions. The two-in-one receiver and speaker configuration not only delivers stereo sound but also significantly improves internal space utilization, enhancing the user experience while meeting the high-performance design requirements of modern smartphones.
In two-in-one receiver and speaker solutions, impedance mismatches during mode switching can lead to current noise. The core challenge lies in ensuring stable audio signal transmission without distortion. Awinic has introduced a high-linearity, low-distortion, high-performance analog audio switch designed specifically for high-performance audio devices. This switch is capable of switching high-voltage audio signal paths, addressing impedance mismatch issues in two-in-one receiver and speaker solutions across different operating modes. The AW35331FDR is a single-channel SPST high-performance analog audio switch that can transmit ultra-low negative voltage signals (-20V to 20V). It offers a continuous current capability exceeding 1.5A and features an on-resistance as low as 90mΩ, ensuring signal integrity and ultra-low distortion. It is also suitable for power signal switching and supports 1.2V I/O logic control.
Product Specifications
· Power Supply Voltage Range (Vcc): 2.3V ~ 5.5V
· Wide Signal Voltage Range (Vsw): -20V ~ +20V
· Low On-Resistance (Ron): 90mΩ (Typ)
· Channel Continuous Current Capability: >1.5A
· Low Total Harmonic Distortion Plus Noise (THD+N): -108dB
· Supports 1.2V Logic Control
· Operating Temperature Range: -40°C ~ 125°C
· Package Dimensions: FCDFN 1.5mm × 1.2mm × 0.4mm-6L

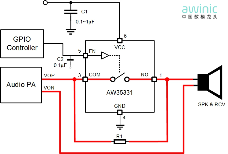
Figure 1 Typical Application Diagram
Pin Configuration

Figure 2 AW35331 Pin Configuration Diagram
Product Advantages
Wide Signal Voltage Range (Vsw)
The AW35331FDR supports a signal voltage range of -20V to 20V, enabling it to switch high-voltage audio signals. It offers enhanced protection against negative voltages caused by parasitic effects, delivering greater robustness.

Figure 3 Negative Port Voltage Tolerance Comparison
-3dB Bandwidth Measured at 200MHz

Figure 4 AW35331 Bandwidth
Fast Channel Turn-On Time
The AW35331FDR features a channel turn-on time of just 35µs, enabling rapid signal switching.
Figure 5 AW35331 Enable Time (ton)
As a leading domestic chip manufacturer in the analog switch field, Awinic leverages its deep expertise in technology development and product innovation. Moving forward, the company will continue to drive industry advancement by launching more distinctive analog switch products, further meeting market demands for high performance and high reliability while covering an even wider range of application scenarios. Awinic is committed to providing innovative solutions in consumer electronics, industrial control, automotive electronics, and other sectors, thereby further solidifying its leadership position in the analog switch market.