EN
Home > Technology & support > Technical article > awinic inside

【Awinic Inside】Powered by Awinic Chips! Thunderbird V3 AI Camera Glasses Achieve Major Breakthroughs in AI Interaction and Sound Quality

2025-08-12

Recently, Thunderbird Innovation successfully held the "Meta, Beyond" conference and officially launched the Thunderbird V3 AI Camera Glasses. This product has made significant breakthroughs in functionality, cleverly integrating multiple features such as a high-quality camera, AI interaction, high-fidelity headphones, and comfortable wearing, meeting users' diverse needs.

The ultimate and rich performance experience brought by the Thunderbird V3 AI Camera Glasses is inseparable from the strong empowerment of Awinic chips. The glasses are carefully equipped with Awinic's high-performance 3-channel breathing light driver, which conveys device status through vivid light language. The high-performance DSP digital audio power amplifier, with its strong capabilities, plays a clear and undistorted auditory chapter.



Picture 1: Thunderbird V3 AI Camera Glasses


1 Breathing Light Driver

The Thunderbird AI Camera Glasses V3 is equipped with Awinic's high-performance 3-channel breathing light driver. It can not only realize functions such as charging status indication and overall device working status indication but also has a flexible breathing light that can present various light effects in conjunction with different voice interaction commands of the user, bringing users a rich and unique visual experience.

Features of 3-Channel Breathing Light Driver

  • 3 independent high-precision current sources, capable of driving 3-channel monochromatic lights or 1 RGB light
  • 4-level global current regulation, with a global current adjustment range of 5-30mA
  • 256-level PWM dimming for each independent channel
  • 16-level DC dimming for each independent channel, with a total of 4096-level color mixing adjustment for 3 channels
  • Flexible light effect configuration and autonomous breathing mode, saving main control power consumption and MCU resources
  • Some models can directly drive the LED1 channel for autonomous breathing under low battery conditions without software configuration, which can be used as a charging indicator when the battery is low
  • Communication interface: 400kHz I2C, compatible with 1.8V~3.3V levels
  • LED channel current accuracy ±3%, channel matching accuracy ±3%
  • Power supply range: 2.5V~5.5V
  • Some models can collect audio signals for autonomous music rhythm



Picture 2: Typical Application Diagram of 3-Channel Breathing Light Driver

2 DSP Digital Audio Power Amplifier

For AI smart glasses, the human-computer interaction mode of voice interaction is crucial. On the basis of conventional voice assistant dialogue functions, combined with AI large models, more functions can be realized in more scenarios. As functions increase, the requirements for the audio link are also increasing. Awinic's high-performance DSP digital audio power amplifier drives a 9mm*20mm super-large sound unit, bringing an excellent audio-visual experience, helping AI voice interaction to be more excellent, and improving the intelligent interaction level of the product.



Table 1: Awinic Audio Power Amplifier Product Selection Table



Picture 3: Typical Application Diagram of 6V Boost Digital Smart K

  • Built-in DSP, integrated with Awinic SKT algorithm
  • Power supply range: VBAT 3~5.5V, DVDD 1.65~1.95V
  • Functions include Bass Booster, Parametric Equalizer, Dynamic Range Control, Anti-clip Voltage Limiter, Speaker Membrane Excursion, and Temperature Protection
  • Intelligent boost efficiency up to 86%
  • Excellent RF noise suppression capability to eliminate TDD Noise
  • Low noise: 10μV
  • Ultra-low THD+N: 0.006%
  • Digital interface: I²C/TDM interface, supports 1/2/4/6/8 slots TDM, input sample rates from 8kHz to 96kHz, data width: 16, 20, 24, 32Bits, ultrasonic support via TDM/I2S running at 96kHz
  • Protection functions: short-circuit protection, over-temperature protection, over-voltage protection, under-voltage protection
  • Compact package: FCQFN 2.0mm X 2.5mm X 0.55mm-22L Package

Awinic Chips Widely Deployed in AI Smart Glasses

Awinic has a comprehensive and in-depth product layout in the field of AI smart glasses. In addition to breathing light drivers and audio power amplifier products, Awinic also provides a series of mature and rich material application solutions, as follows:



Picture 4: Awinic AI Glasses Application Block Diagram

Awinic provides block diagrams and product features of a variety of core chips, as follows:

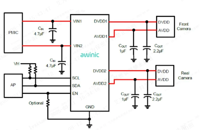
3 4-Channel Integrated LDO PMIC

  • I²C control
  • 2-channel input, 4-channel output
  • 4 independent LDO channels, each channel can be independently configured with output voltage
  • Independently configurable current limiting capability, discharge function, and power-on sequence
  • DFN 220.75mm -10L miniaturized package
  • Static power consumption as low as 65uA



Picture 5: Typical Application Diagram of LDO PMIC

4 6-Channel Load Switch

  • I²C control
  • 6-channel PMOS architecture integrated Load Switch
  • Each channel can be independently configured with switch status, output voltage rise slope, output discharge, anti-reverse charging, etc.
  • FOWLP 1.51.50.495-16B extremely small package
  • Static power consumption <2uA



Picture 6: Typical Application Diagram of 6-Channel Load Switch

5 Touch CAP Sensor

  • I²C control
  • 3~12-channel touch buttons, capable of realizing wearing detection, single click, double click, long press, sliding, etc.
  • WLCSP 1.75*1.19-15B extremely small package
  • Extremely low power consumption of 6.5uA


Picture 7: Typical Application Diagram of CAP Sensor

6 Force Sensor

  • I²C control
  • Supports 2 independent channels of Asic pressure buttons
  • Supports 1.2/1.8V IO
  • Gain adjustable from 1 to 256 levels, 150Ksps 14bit ADC sampling rate
  • WLCSP 1.411.410.34-16B miniaturized package
  • Extremely low power consumption of 10uA @ 10Hz /2 channel
  • The force sensing application can effectively prevent false touches



Picture 8: Typical Application Diagram of Force Sensor

7 Linear Charging IC

  • 2~500mA charging current configurable
  • 28V max DC voltage withstand
  • ±0.5% charging accuracy, with Powerpath and shipping mode
  • WLCSP 1.41.40.63 miniaturized package
  • 8uA IBAT_Q, allowing the battery to be charged more fully with less power consumption



Picture 9: Typical Application Diagram of Linear Charging IC

8 Over-Voltage Protection (OVP)

  • 4~24V OVP threshold configurable
  • Built-in 100V surge capability
  • 29V DC voltage withstand capability
  • 100ns fast response shutdown
  • 27mΩ ultra-small on-resistance
  • 5A max continuous overcurrent capability


Picture 10: Typical Application Diagram of Over-Voltage Protection (OVP)

Empowered by Awinic chips, the Thunderbird V3 AI Camera Glasses have achieved dual advancements in functionality and experience, bringing users a better innovative smart wearable experience. Awinic will continue to deepen its efforts in the field of smart glasses, launch more products beyond imagination, and let technology better serve people's lives.