近日,雷鸟创新成功举办 “Meta,Beyond” 发布会,正式推出雷鸟 V3 AI 拍摄眼镜。该产品在功能方面实现重大突破,将画质相机、AI 交互、高音质耳机以及舒适佩戴眼镜等多种功能巧妙融合,满足了用户多样化的需求。
雷鸟 V3 AI 拍摄眼镜所带来的极致且丰富的性能体验,离不开艾为芯的强力赋能。该眼镜精心配备了艾为高性能的 3 通道呼吸灯驱动,以灵动的灯光语言传递设备状态。高性能 DSP 数字音频功放,凭借强劲实力奏响清晰、不失真的听觉华章。
图1 雷鸟V3 AI拍摄眼镜
1 呼吸灯驱动
雷鸟 AI 拍摄眼镜 V3 搭载艾为高性能 3 通道呼吸灯驱动,不仅能够实现充电状态指示、整机工作状态指示等功能,还拥有灵动的呼吸灯可配合使用者不同的语音交互指令呈现出多样灯效,为使用者带来丰富而独特的视觉感受。
3通道呼吸灯驱动特性
3路高精度独立电流源,可驱动3通道单色灯/1颗RGB灯
4级全局电流调控,全局电流调节范围为5-30mA
每个通道独立的256级PWM调光
每个通道独立的16级DC调光,3通道共4096级混色调节
灵活的灯效配置和自主呼吸模式,节省主控功耗和MCU资源
部分型号在低电条件下,无需软件配置可直接驱动LED1通道作自主呼吸,可作为低电时的充电指示
通信接口:400kHz I2C,兼容1.8V~3.3V电平
LED通道电流精度±3%,通道匹配精度±3%
电源范围: 2.5V~5.5V
部分型号可采集音频信号,做自主的音乐律动
图2 3通道呼吸灯驱动典型应用图
2 DSP 数字音频功放
对于 AI 智能眼镜,语音互动的人机交互方式十分关键。在常规语音助手对话功能基础上,搭配 AI 大模型可实现更多场景下的多样功能。随着功能增多,对音频链路要求也日益提升。艾为高性能 DSP 数字音频功放,驱动 9mm*20mm 超大发声单元,带来越级视听享受,助力 AI 语音交互更出色,提升产品智能交互水平。
表1 艾为音频功放产品选型表
图3 6V Boost Digital Smart K 典型应用图
内置DSP,集成艾为SKT算法
供电范围:VBAT 3~5.5V,DVDD 1.65~1.95V
Bass Booster\Parametric Equalizer\Dynamic Range Control\Anti-clip Voltage Limiter\Speaker Membrane Excursion\Temperature Protection
智能升压效率高达 86%
优秀的RF噪声抑制能力消除TDD Noise
低噪声: 10μV
超低THD+N: 0.006%
数字接口:I²C/TDM interface, Supports 1/2/4/6/8 slots TDM,Input Sample Rates from 8kHz to 96kHz, Data Width: 16、20、24、32Bits,Ultrasonic support via TDM/I2S running at 96kHz
保护功能:短路保护、过温保护、过压保护、欠压保护
纤小封装:FCQFN 2.0mm X 2.5mm X 0.55mm-22L Package
艾为芯广泛布局AI智能眼镜
艾为在 AI 智能眼镜领域有着全面且深入的产品布局。除了呼吸灯驱动以及音频功放产品外,艾为还提供了一系列成熟且丰富的物料应用解决方案,如下:
图4 艾为AI眼镜应用框图
艾为提供多款核心芯片的框图及产品特性,具体如下:
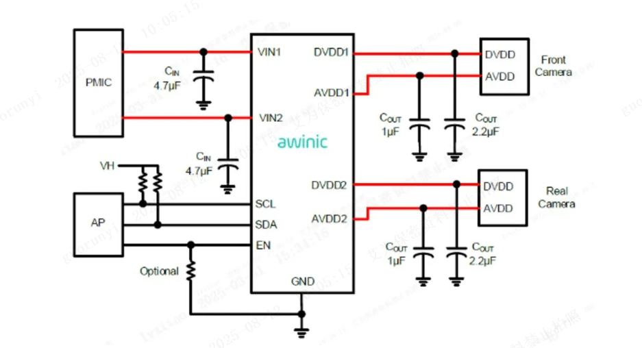
3 四通道集成 LDO PMIC
I²C控制
2通道输入,4通道输出
4通道独立LDO,各通道可独立配置输出电压
独立配置限流能力、泄放功能、上电时序
DFN 2*2*0.75mm -10L小型化封装
静态功耗低至65uA
图5 LDO PMIC典型应用图
4 6通道 Load Switch
I²C控制
6通道PMOS架构集成式Load Switch
每个通道可独立配置开关状态、输出电压上升斜率、输出泄放、防反灌等功能
FOWLP 1.5*1.5*0.495-16B极小封装
静态功耗<2uA
图6 6通道Load Switch典型应用图
5 触控CAP Sensor
I²C控制
3~12通道触摸按键,可实现佩戴检测、单击、双击、长按、滑动等识别
WLCSP 1.75*1.19-15B极小封装
极低功耗6.5uA
图7 CAP Sensor典型应用图
6 压感 Force Sensor
I²C控制
支持独立2通道Asic压力按键
支持1.2/1.8V IO
增益1~256级可调,150Ksps 14bit ADC采样率
WLCSP 1.41*1.41*0.34-16B极小封装
极低功耗10uA @ 10Hz /2 channel
压感应用可以有效防止误触
图8 Force Sensor典型应用图
7 线性充电IC
2~500mA充电电流可配
28V max直流耐压
±0.5%的充电精度,带Powerpath及船运模式
WLCSP 1.4*1.4*0.63极小封装
8uA IBAT_Q,让电池充得更满,耗电更小
图9 线性充电IC典型应用图
8 过压保护OVP
4~24V OVP阈值可配
内置100V浪涌能力
29V DC耐压能力
100ns快速响应关断
27mΩ超小导通阻抗
5A max持续过流能力
图10 过压保护OVP典型应用图
雷鸟 V3 AI 拍摄眼镜凭借着艾为芯的赋能,实现了功能与体验的双重进阶,为用户带来较好的创新智能穿戴感受。艾为将在智能眼镜领域持续深耕,推出更多突破想象的产品,让科技更好地服务于人们的生活。