【awinic inside】艾为芯 + 全彩刻蚀光波导!雷鸟AI眼镜 X3 Pro震撼上市
2025-08-07
近日,雷鸟创新发布雷鸟AI眼镜X3pro,该眼镜是全彩刻蚀光波导AR眼镜。雷鸟X3 Pro突破芯片、交互、空间计算、重量与光学显示五大核心技术难题,并引入可视化Live AI和安卓虚拟机,带来全新的眼镜应用生态。
显示效果:搭载全球最小可量产全彩Micro-LED光引擎“萤火光引擎”,仅0.36cc,配合0.1cc超聚合Cube棱镜,可实现1670万色全彩输出,最高亮度达6000尼特,拥有3500尼特平均亮度。
光学技术:配备基于纳米光刻刻蚀工艺的RayNeo光波导,为单层设计,实现了50%的光效提升,彩虹纹抗干扰效率达到95%,漏光、色散还原度等光学性能指标更优。
空间感知:搭载猎鹰影像Plus系统,可将空间定位误差控制在千分之五以内,具备广泛适用的空间识别能力。
交互方式:首次实现Apple Watch手表控制,还支持镜腿五维导航、语音、手机联动等多种交互方式。
芯片与续航:搭载第一代骁龙AR1平台,搭配4GB+32GB存储,低功耗蓝牙5.3和高传输Wi-Fi 6,在降低功耗的同时,带来下一代AI能力及多媒体处理功能。
雷鸟AI眼镜X3pro采用多颗艾为产品,按照呼吸灯、音频等模块分别介绍如下:
呼吸灯
灵动的呼吸灯可配合使用者不同的语音交互指令实现不同的灯效,给使用者带来不同的视觉体验。
雷鸟AI眼镜X3pro 搭配艾为高性能3通道呼吸灯驱动,实现充电状态指示、整机工作状态指示等功能,给使用者带来更方便快捷的使用体验。
艾为高性能3通道呼吸灯驱动系列简介如下:
图1 艾为高性能3通道呼吸灯驱动系列典型应用图
3路高精度独立电流源,可驱动3通道单色灯/1颗RGB灯
4级全局电流调控,全局电流调节范围为5-30mA
每个通道独立的256级PWM调光
每个通道独立的16级DC调光,3通道共4096级混色调节
灵活的灯效配置和自主呼吸模式,节省主控功耗和MCU资源
部分型号在电池低电条件下,无需软件配置可直接驱动LED1通道作常亮或自主呼吸,可作为低电时的充电指示
部分型号带音乐律动功能,可采集音频信号,做自主的音乐律动
通信接口:400kHz I²C,兼容1.8V~3.3V电平
电流精度:LED通道电流精度±3%,通道匹配精度±3%
电源范围: 2.5V~5.5V
DSP数字音频+SKTune神仙算法
AI智能眼镜,就像用户的贴身小管家,语音互动必不可少。在常规语音助手对话的基础功能上,搭配AI大模型,可实现立体导航、AI秘书、AI技能指导等更多样化的功能。自然而然的,对音频链路的要求也会越发提高。
对于雷鸟AI眼镜X3pro,采用艾为高性能DSP数字音频功放,加之Awinic SKTune神仙算法加持,驱动独家背靠背4扬声器系统,带来顶级的视听体验,让用户“声”临其境。
艾为全系列音频功放,覆盖模拟/数字接口、1W~5W输出功率,适配各种应用场景需求。
表1 艾为音频功放产品系列
图2 艾为6V Boost Digital Smart K 典型应用图
内置DSP,集成艾为SKTune算法:
Bass Booster\ Parametric Equalizer\ Dynamic Range Control\ Anti-clip Voltage Limiter\ Speaker Membrane Excursion\Temperature Protection
供电范围:VBAT 3~5.5V,DVDD 1.65~1.95V
智能升压效率高达 86%
优秀的RF噪声抑制能力消除TDD Noise
低噪声: 10μV
超低THD+N: 0.006%
数字接口:I2S/TDM interface, Supports 1/2/4/6/8 slots TDM,Input Sample Rates from 8kHz to 96kHz, Data Width: 16, 20, 24, 32 Bits,Ultrasonic support via TDM/I2S running at 96kHz
保护功能:短路保护,过温保护,过压保护,欠压保护
纤小封装:FCQFN 2.0mmX2.5mmX0.55mm-22L Package
艾为AI智能眼镜产品布局:
艾为在AI智能眼镜应用,除了呼吸灯驱动和音频功放外,还有很多成熟丰富的物料应用,如下:
图3 艾为AI眼镜应用框图
以下是框图中几款主要芯片的大概介绍,供参考:
LDO PMIC
I²C控制,2通道输入4通道输出
芯片内集成4通道独立LDO,各通道可独立配置输出电压
各通道可独立配置限流能力、泄放功能、上电时序
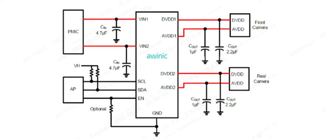
芯片使用DFN 2*2*0.75mm -10L小型化封装,静态功耗低至65uA
图4 艾为四通道LDO PMIC典型应用图
6通道 Load Switch
I²C控制,6通道PMOS架构集成式Load Switch
每个通道可独立配置开关状态、输出电压上升斜率、输出泄放、防反灌等功能
芯片使用FOWLP 1.5*1.5*0.495-16B极小封装,静态功耗<2uA
图5 艾为6通道Load switch典型应用图
触控CAP Sensor
I²C控制,3~12通道触摸按键
可实现佩戴检测、单击、双击、长按、滑动等识别
WLCSP 1.75*1.19-15B极小封装,极低功耗6.5uA
图6 艾为触控CAP Sensor典型应用图
压感Force Sensor
I²C控制,支持独立2通道Asic压力按键
支持1.2/1.8V IO,增益1~256级可调
150Ksps 14bit ADC采样率
WLCSP 1.41*1.41*0.34-16B极小封装
极低功耗10uA @ 10Hz /2 channel
压感应用可以有效防止误触,提升用户体验
图7 艾为压感Force Sensor典型应用图
线性充电IC
2~500mA 充电电流可配
28V max直流耐压
±0.5%的充电精度,带Powerpath及船运模式
WLCSP 1.4*1.4*0.63极小封装,8uA IBAT_Q,让电池充得更满,耗电更小
图8 艾为线性充电IC典型应用图
过压保护OVP
4~24V OVP阈值可配
内置100V浪涌能力
29V DC耐压能力
100ns快速响应关断
27mΩ超小导通阻抗,5A max持续过流能力
将浪涌拒之门外,减少售后问题

图9 艾为过压保护OVP典型应用图
随着AI大模型(豆包、Deepseek等)的爆发,AI眼镜将朝着与AR技术更深度整合的方向发展,以实现更自然、有效的人机交互和更完善的生态系统,同时在续航、算力、重量等问题以提升用户体验,未来必定大爆发。