在数字化时代,平板电脑已经成为我们生活中不可或缺的一部分。它们不仅适用于娱乐和休闲,而且在教育、工作和创作等多个领域都发挥着重要作用。
作为联想旗下针对主流市场推出的平板电脑产品,小新 Pad系列一直以来就凭借着亲民定价策略以及在产品端的出色表现,也受到了众多消费者的青睐。
图1 联想小新 Pad Studio
近日推出的小新 Pad 2024系列的多款新品,更是备受消费者关注,包括小新 Pad 2024、小新 Pad 2024舒视屏、小新 Pad 2024舒视屏智学版,以及针对影音娱乐而设计的小新 Pad Studio等。
联想小新 Pad Studio 具备独特的JBL定制的八扬声器——四高音+四中低音分频单元,拥有22cc音腔,最大功率可达26W,无论是音乐播放还是视频观看,都能提供沉浸式的听觉体验。
声入人心 · 立体声让交互更出众
艾为Digital Smart K系列高端音频功放助力联想小新Pad Studio八扬声器方案为用户在外放音乐、电影和游戏环绕音效等场景中带来震撼听音体验。
图2 联想小新 Pad Studio 旗舰声学



目前在平板项目以及一些中高端手机,多PA应用方案的需求越来越多,随之而来的电池低温和低压,支持横竖屏左右声道自动切换,以及分频处理等场景为方案带来新的挑战,艾为电子针对平板产品提供定制化的音频解决方案。
图3平板扬声器数量的发展史

1.客制化硬件应用方案
艾为提供多种客制化硬件应用方案以解决客户实际设计中主控Soc是否openDSP方案带来的问题。目前已适配各主流平台,在头部客户当中均已实现量产。
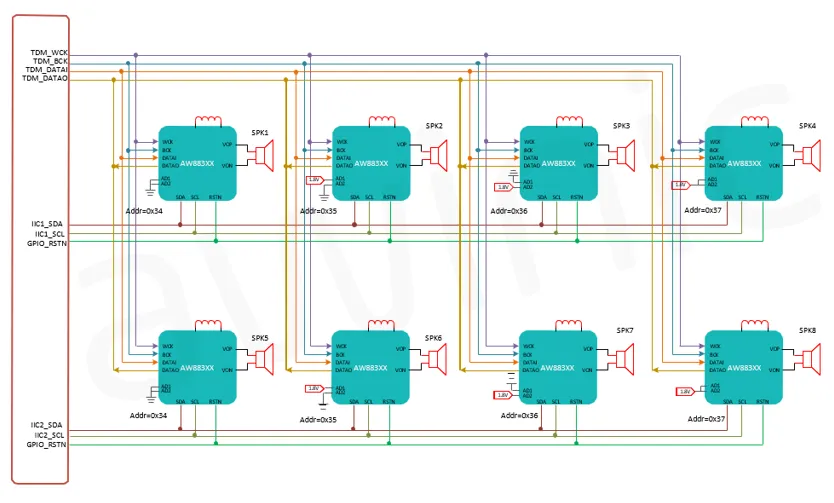
图4 Digital Smart K(内置DSP)平板8喇叭应用方案-TDM
· 采用2组I²C总线,每组I²C控制4个PA
· 采用1组TDM8,可以回传信号,回传信号DATAO可选HAGC,送到平台做回声参考信号
· Digital Smart K内置DSP,喇叭保护在内置的DSP中进行,同时可在Digital Smart K做分频处理
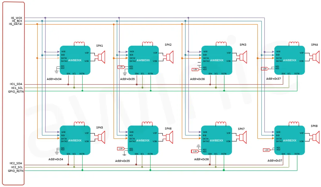
图5 Digital Smart K(内置DSP)平板8喇叭应用方案-I²S
· 采用2组I²C总线,每组I²C控制4个PA
· 采用1组I²S,不做信号回传
· Digital Smart K内置DSP,喇叭保护在内置的DSP中进行,不影响喇叭保护
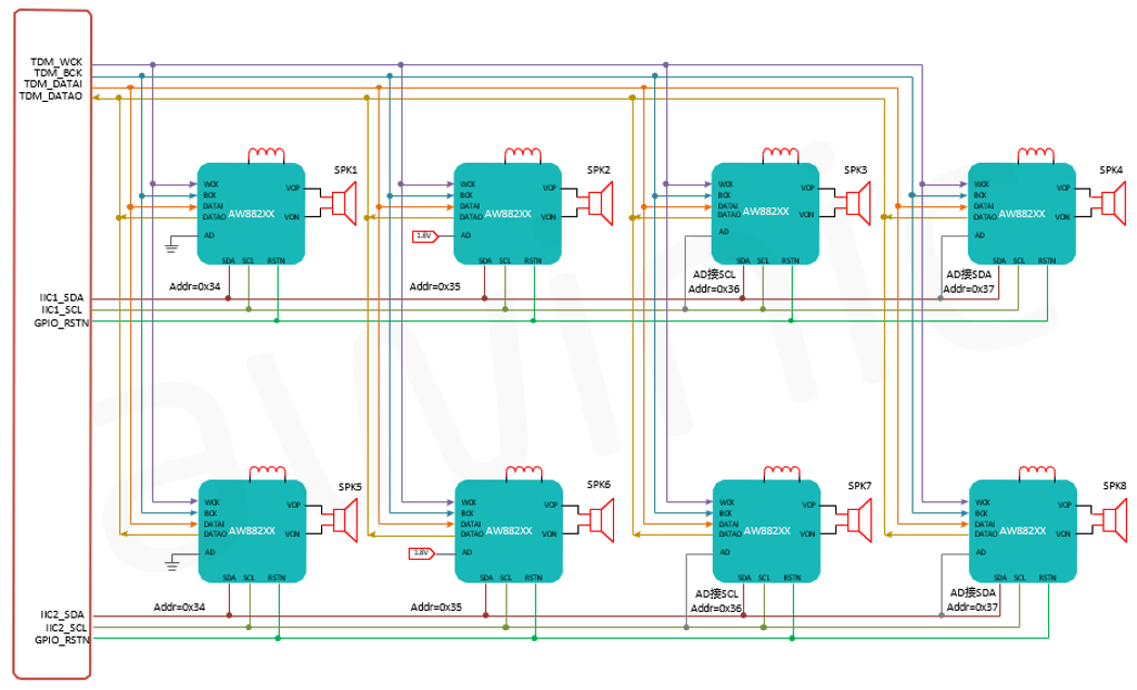
图6 Digital Smart K(无DSP)平板8喇叭应用方案-TDM
· 采用2组I²C总线,每组I²C控制4个PA
· 采用1组TDM8,必须要回传信号,回传信号DATAO为32bit的IV数据,送到平台实现喇叭实时保护
· 适用于高通平台,需要支持TDM8格式
2.多PA旋转切换声道
我们在实际使用平板的过程中,不可避免地会需要将平板旋转使用,如何保证左声道始终在使用者左侧发声,右声道始终在使用者右侧发声,就需要国民神仙算法awinicSKTune®进行平滑L/R数据交换运算,保护算法数据不可随声道旋转,实现左右声道顺畅切换。
图7 艾为多PA旋转切换声道方案
3.多PA电源管理方案
在多PA系统当中,电池的带载能力能否满足系统要求也一直是研发工程师最关注的问题点之一。在电压低压或者低温的情况下,8PA同时工作会出现整个供电系统故障的风险。针对此应用痛点,艾为电子提供系统级解决方案。
艾为Digital Smart K具有BOP (Brown-Out Protection)检测功能, 能实现硬件BOP与软件BOP获取VBAT电压及Temp参数,通过调整Vmax,Vol,Ipeak等参数,实现对VBAT电流的平滑过渡。
图8 艾为BOP(Brown-OutProtection)检测功能示意图
· Vmax参数在MEC算法中
· Vol参数在 digital audio processing path
· Ipeak参数在boost模块
图9 电源管理效果实测图
如今,随着远程工作、在线教育及居家娱乐场景的日益普及,消费者对音频体验、大屏幕显示、便携性以及智能化功能的追求日益增长,这促使平板电脑在家庭数字生态中的角色日益多元化与深化。艾为多元解决方案也将继续为智能终端领域赋能,为更多产品提供安全可靠的艾为芯,推动技术与用户体验的双重升级。